AudioCapture
支持的硬件设备:Pro系列采集卡
例子展示的内容:
- 从输入的信号中采集音频数据;
- 将LPCM格式的音频信号保存为.wav格式的文件;
- 如果存在多个设备,可以通过命令参数选择采集通道。
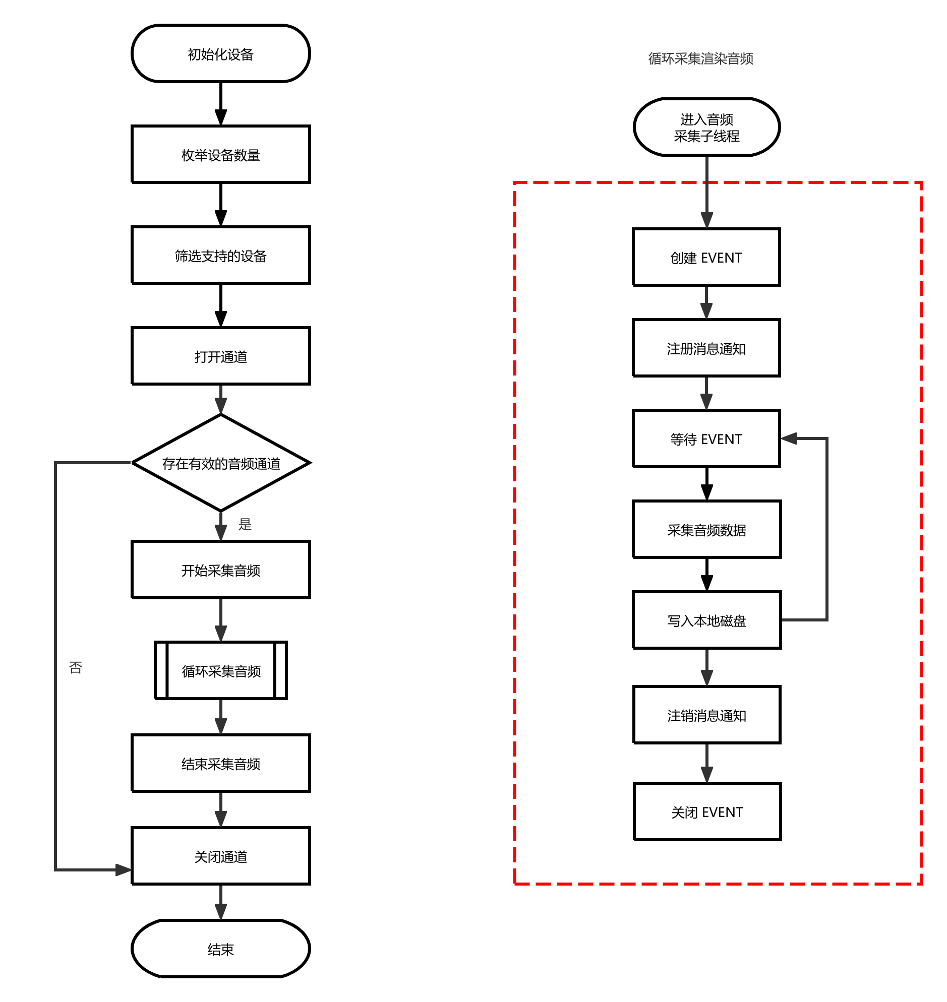
调用逻辑:
- 获取版本信息,初始化和枚举设备:MWGetVersion、MWCaptureInitInstance、MWRefreshDevice、MWGetChannelCount;
- 根据设备信息筛选支持的设备:MWGetChannelInfoByIndex;
- 打开设备:
- 打开命令参数指定的设备:MWOpenChannel;
- 当命令参数没有指定设备时,默认打开首个可用通道:MWGetDevicePath,MWOpenChannelByPath;
- 获取音频源数量和状态:MWGetAudioInputSourceArray、MWGetAudioSignalStatus;
- 开始音频采集:MWStartAudioCapture;
- 创建Event:MWCreateEvent;
- 注册消息通知:MWRegisterNotify;
- 等待Event:MWTryWaitEvent、MWWaitEvent;
- 采集一帧音频数据:MWCaptureAudioFrame;
- 将音频数据写入wav文件;
- 循环执行步骤8、9、10,直到停止采集;
- 停止音频采集,释放资源和内存:MWUnregisterNotify,MWCloseEvent,MWCloseChannel,MWCaptureExitInstance
结果展示:

流程图:
